国内首家专注于品牌可视化陈列运营管理系统解决方案服务商
获取方案报价及试用申请致电:18148763292
2025年10月29日发布
2025年08月14日发布
2025年08月14日发布
2024年09月10日发布
2024年09月03日发布
新佳宜进军湖北;家乐破50亿大关;王卫或收第5个IPO;绝味闭店数近千;俞敏洪卸任法代
2024年09月03日发布
2024年09月02日发布
2024年09月02日发布
2024年08月29日发布
2024年08月29日发布
有任何问题吗?
现在给我们打电话
2018-05-30 10:39:28
一个既能降低水果损耗、提升客单价,又能提升顾客购买体验和销售利润的方法你一定做得到,但你很有可能没有做。
一
多样的售卖方式

水果拼盘:带有叉子的果盘,让顾客马上就能吃到新鲜好吃的水果。

卡通水果拼盘:能够引人驻足的设计,更能增加销售卖点。

鲜榨果汁与水果拼盘一起卖:让顾客有更多选择,同时也能增加销售机会。

瓶装饮料+水果沙拉+切好的水果,陈列在一起满足全家人的不同需求!

上面的柚子,你选哪一个?
二
水果陈列

1、丰富的陈列道具与丰满的商品相结合,高低起伏、错落有致的陈列,还有果酱和水果罐头也陈列其中呢!

2、满目都是色彩丰富的水果,看一眼就能激发顾客的购买欲望!!!


3、丰满的地堆陈列:这就是“货卖积山”的感觉!

4、打包的净果梯形陈列,陈列丰满!
三
水果的质量
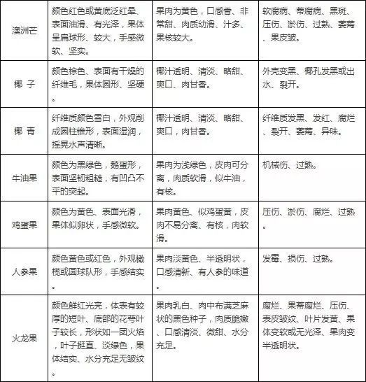
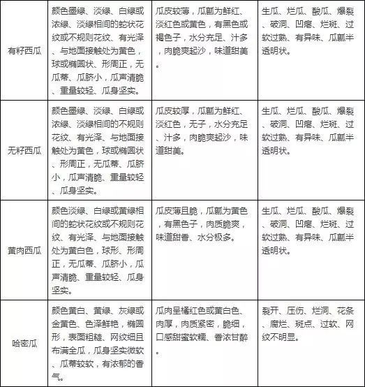
1.合格质量:指水果有无病虫害、生理病害及严重污染,可通过视觉的判断和实验分析等手段来确认。
2.外观质量:颜色、大小、形状、外表、整齐度、结构等,可通过视觉、触觉来进行判断。
3.口感质量:指新鲜度、成熟度、多汁性、甜酸度、软硬度等,可通过味觉、视觉、触觉来进行判断。
4.洁净质量:指清洁的程度和外包装的良好。
5.地茎类:长芽,变色,擦伤,出水。
四
水果的收货验货
1. 检查外箱是否完好,内箱支持物是否够强;
2. 检查产地、等级、鲜度;
3. 检查是否腐烂、有虫、压伤;
4. 检查果皮光泽、皱纹;
5. 检查是否开裂、果汁流出;
6. 检查果实是否脱落。
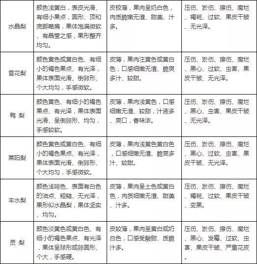
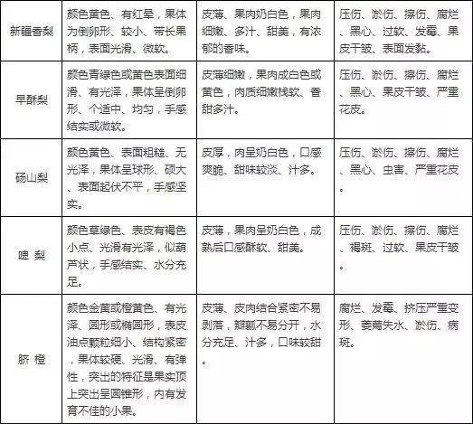
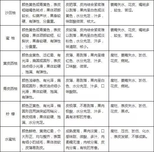
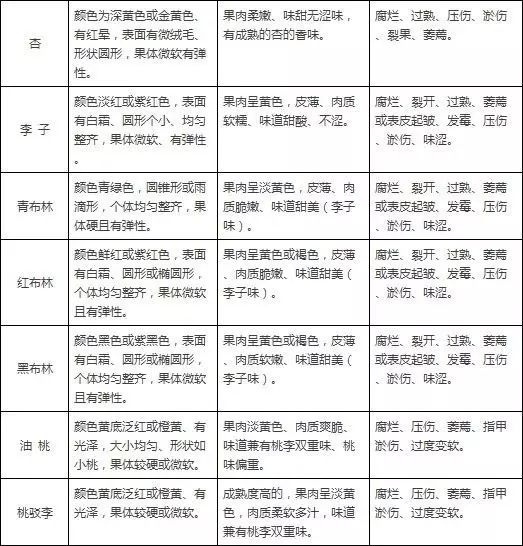
五
水果的收货标准















来源:网络
如有侵权,请联系删除。谢谢!